Ammonia, also known as NH3, is a colorless gas composed of nitrogen and hydrogen atoms. The pungent gas is the basic building block for ammonium nitrate fertilizer, which releases the critical crop nutrient nitrogen. However, the ammonia production process is energy-intensive and relies heavily on fossil fuels. Low-carbon production methods for “green ammonia” are gaining traction, though, and some think it could be a key tool in helping decarbonize not only agriculture but also the shipping industry.
At the beginning of the 20th century, one of the biggest worries was that the world’s demand for nitrates and ammonia for use as fertilizers was outpacing the planet’s natural reserves. Two German chemists, Fritz Haber and Carl Bosch, developed a process to produce the gas from air. The chemists later won the Nobel Prize for what’s now known as the Haber-Bosch process, which is still used today for nearly all ammonia production.
While ammonia is still credited with saving the world from starvation, current production methods have become a major concern. Ammonia is most commonly made from methane, water, and air, using steam methane reforming (SMR) to produce the hydrogen and the Haber-Bosch process. Approximately 90% of the carbon dioxide produced is from the SMR process. According to some estimates, the process uses nearly 2% of the world’s energy and spits some 450 million metric tons of CO2 into the environment annually, which is allegedly the highest of any industrial chemical-making process.
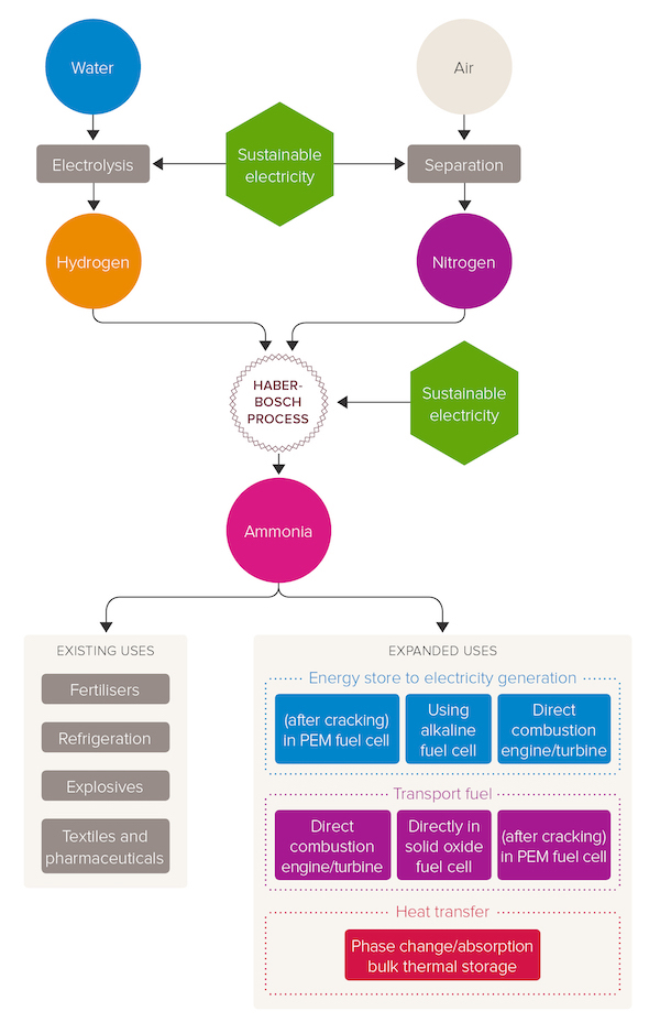
In contrast, “green ammonia” is made using a 100% renewable and carbon-free process. One way of making the gas is by using hydrogen from water electrolysis and nitrogen separated from the air. These are then fed into the Haber-Bosch process, all powered by sustainable electricity. According to Michael Reese, director of the University of Michigan’s “Greening of Ag Initiative,” using green ammonia for fertilizer, fuel, and heat could drive down farming’s carbon footprint by as much as 90% for corn and small grain crops.
Green ammonia could have uses far beyond the farm, too. The shipping industry in particular is in need of a greener fuel. While the industry has rapidly adopted liquefied natural gas (LNG), which burns cleaner than bunker fuel, it’s not viewed as the best solution. That’s because LNG consists mainly of methane, an extremely potent greenhouse gas that tends to leak out of pipes and engines.
Because ammonia is made of just hydrogen and nitrogen, it is naturally carbon-free when burned. It is similar in that respect to hydrogen, which is often considered a “future fuel.” But ammonia has twice the energy per volume and can also be used in either a combustion engine or a fuel cell. However, it burning it does generate nitrogen dioxide, which makes smog, and nitrous oxide, which is itself a potent greenhouse gas. That means ships would need systems to scrub those emissions.
The bigger problem may be making enough “green ammonia” to supply industry. The shipping industry alone would need 400 to 500 million metric tons a year. In 2022, the global production of standard ammonia was estimated at around 150 million metric tons, and approximately 75% of that was used to make synthetic nitrogen for crops. Meaning there is a very, very large production gap that needs to be filled.
Numerous companies trying to do just that and they are getting a leg up from various state and federal policies designed to promote the industry’s development. Some of these companies are also involved in the “green hydrogen” space, as ammonia can be made from hydrogen. Ammonia can also be converted back to hydrogen. Below are a handful of the current players, which seem to be growing by the day:
Yara Clean Ammonia – Part of Norwegian fertilizer maker Yara, Yara Clean Ammonia (YCA) operates the largest global ammonia network with 15 ships and access to 18 ammonia terminals. The company most recently teamed up with Danish bunker fuel giant Bunker Holdings to develop the market for ammonia as a shipping fuel. The company in March of this year announced a partnership with pipeline group Enbridge to build a low-carbon “blue ammonia” production plant in Texas. Yara is also currently exploring locations for a second North American project. Yara planned to take its YCA unit public but postponed the initial public offering in late-June by one to two years due to an “unsatisfactory market valuation.”
FuelPositive Corp – Canada-based FuelPositive has developed a green ammonia production system that uses only renewable energy sources that the company claims is completely emissions free. As long as there is a sustainable source of green electricity, a FuelPositive green ammonia production system can produce green ammonia 24 hours a day at any location. By building transportable systems using shipping container configurations, FuelPositive’s production systems can be set up on site.
CF Industries Holdings Inc. – CF Industries is another leader in the green ammonia production industry. The company has manufacturing plants based in the US, Canada, and the UK, which are touted as some of the most cost-friendly, efficient, and flexible on the globe. The company also has a huge distribution network and storage facilities already established. CF Industries earlier this year entered into a joint venture with clean energy giant NextEra Energy Resources to develop a zero-carbon-intensity facility to produce both green hydrogen and green ammonia.
Ballard Power Systems – Founded in 1979, Ballard is known for its PEM (proton exchange membrane) fuel cell products. The company last year signed a contract with Amogy Inc. to integrate its ammonia-to-power platform into its engines for maritime deployment.
First Ammonia – Swiss startup Atlas Ago is currently looking to build a $1 billion green ammonia fertilizer plant in Washington state. The company in April signed a memorandum of understanding with KBR to license KBR’s technology for the project. The plan is to make green hydrogen to green ammonia. (Sources: ITIF, CEN S&P Global, New Scientist)



